道恩涨价
http://www.soutuliao.com 时间:2026/3/16 来源:全球涂料网
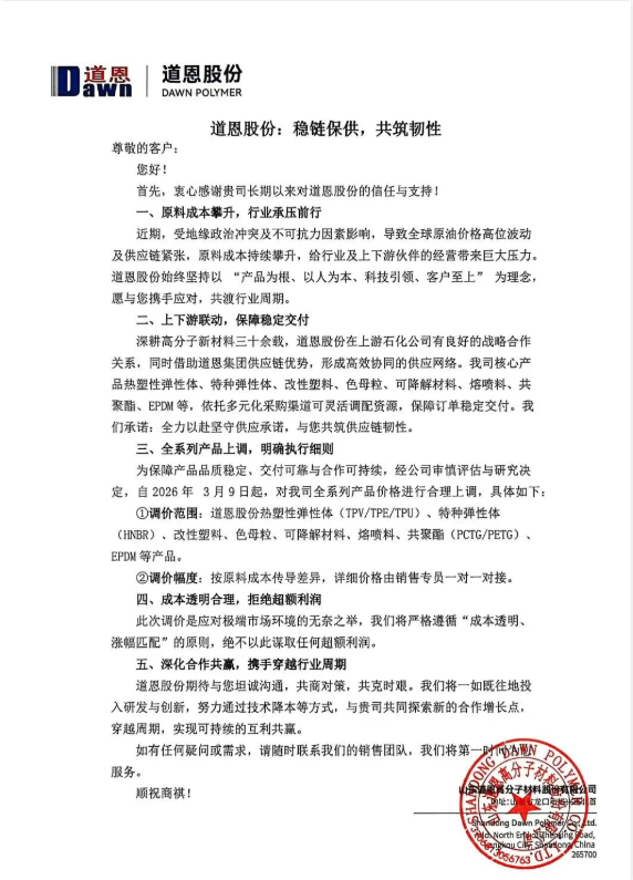
全球涂料网讯:3月10日,道恩股份发布全系列产品调价公告,成为近期高分子新材料行业中又一家因原料成本承压而启动价格调整的龙头企业。此次调价不仅是企业应对市场变化的市场化选择,更折射出当前全球供应链波动下,国内高分子新材料行业面临的成本传导困境与稳链保供挑战。

热点资讯
|
|
全球涂料网讯:3月10日,道恩股份发布全系列产品调价公告,成为近期高分子新材料行业中又一家因原料成本承压而启动价格调整的龙头企业。此次调价不仅是企业应对市场变化的市场化选择,更折射出当前全球供应链波动下,国内高分子新材料行业面临的成本传导困境与稳链保供挑战。

|
|
客服咨询热线:0755-89636258 89631248 | 传真:0755-89634103 | 邮箱:409504723@qq.com
法律顾问:广东粤和律师事务所(闫律师) 官方QQ交流群:237451639
地址:深圳市龙岗区布吉街道白鸽路百合星城百合酒店及商住楼
版权所有远宏公司 涂料商城 涂料交易网 粤ICP备11091670号-4
粤公网安备44030002010327号